国家感染性疾病临床医学研究中心结核病研究成果取得重大进展
稿件来源:海角社区 发布时间:2024-03-18 10:49:19海角社区 (以下简称市三医院)于2019年5月24日正式获批为“国家感染性疾病临床医学研究中心”的建设依托单位。为了充分发挥深圳市先行先试的表率作用,2020年3月25日中共深圳市委机构编制委员会正式批准成立深圳国家感染性疾病临床医学研究中心(以下简称研究中心)。在深圳市发改委、市财政局、市科创委、市卫健委以及市三医院的大力支持下,研究中心紧紧围绕我国感染性疾病防治需求,以学科建设为抓手,引进了一批高精尖人才,推动中心完成了从高速发展向高质量发展的跨越,特别是在新冠感染和结核病防治的国家重大需求方面做出了一定的贡献。
研究中心建设至今获国家级课题50项,以一作/通讯共发表感染性疾病领域相关SCI论文298篇,影响因子(IF)合计2564.07。IF 30.0以上18篇,IF10分以上68篇,IF 5.0以上147篇。以一作/通讯发表中文核心期刊43篇。参编感染性疾病领域相关专著12部。牵头撰写感染性疾病领域临床指南及专家共识9个。获得国家专利115项,包含国家发明4项,新型实用授权专利17项。
1、“结核感染免疫诊断分层解决方案”入选2022年广东省优秀医学研究成果库

结核感染早期快速诊断,是目前我国结核病控制的首要问题,然而现有结核感染诊断技术均存在明显不足,为解决这一问题,研究中心卢水华、范小勇团队探索适合基层医院或社区开展的结核感染筛查技术筛选、制备了具有高清和力和高尿液基质耐受力的脂阿拉伯甘露聚糖(LAM)重组单克隆抗体,并基于简便灵敏的免疫层析技术,开发了快速检测尿液中LAM的便携式结核病诊断技术和产品,填补国内相关技术空白。以上研究成果已入选2022年广东省优秀医学研究成果库。
2、结核杆菌特异性抗原(ESAT-6和CFP-10)检测结核感染的皮肤试验被世界卫生组织结核病指南推荐

世界卫生组织发布WHO consolidated guidelines on tuberculosis-Module 3: Diagnosis Tests for tuberculosis infection(结核病综合指南模块3:诊断-结核病检测的快速诊断),其中,推荐研究中心卢水华团队开发的 “EC”技术用于诊断结核感染。这是国内唯一入选推荐用于结核感染筛查的结核特异性抗原检测药品。同时发布的操作手册WHO operational handbook on tuberculosis: module 3: diagnosis: tests for tuberculosis infection中也首次涵盖了包括EC在内的新的基于结核分枝杆菌抗原的皮肤试验(TBSTs),并为实验室人员、临床医生以及各国卫生部和技术合作伙伴提供关于结核病感染检测的详细指导,该方法可作为TST和IGRA的替代方法,是TST使用半个多世纪以来的重大进步。
3、结核研究成果被最新出版的世界卫生组织《儿童结核病诊疗指南》采纳推荐

研究中心卢水华团队的研究成果《Stool-based Xpert MTB/RIF Ultra Assay as a tool for detecting pulmonary tuberculosis in children with abnormal chest imaging: a prospective cohort study》于2020年10月3日被Journal of Infection杂志接受,并被最新出版的世界卫生组织《儿童结核病诊断指南》推荐,在指南中提出诊断儿童结核病无需侵入性操作即可留取粪便样本,能很好的获得医疗工作者、实验室技术人员、父母和儿童的支持及接受,因此,可在各个层面的医疗系统实施。
论文链接://doi:10.1016/j.jinf.2020.10.036
4、发现在HIV/Mtb共感染人群特异性变化的CD3+CD19+新型淋巴细胞亚群

研究中心卢洪洲团队通过高维流式细胞和质谱细胞分析技术(Cytof)对单独感染 HIV、单独感染Mtb、HIV-Mtb合并感染和健康对照组(HCs)患者外周血单核细胞(PBMCs)的免疫细胞蛋白表达谱进行了分析,发现了一个新的淋巴细胞亚群,即CD3+CD19+细胞。首次将Cytof技术应用到复杂疾病情况下的淋巴细胞亚群鉴定。HIV-Mtb合并感染组中的 CD3+CD19+细胞的CCR5和CXCR3表达明显减少,而抑制性受体PD1和TIGIT的表达增加。这些发现可能有助于人们更好地了解结核病和艾滋病病毒的免疫发病机制,尤其是艾滋病病毒-结核病合并感染者的免疫发病机制。未来对 CD3+CD19+亚群的详细研究以及对其参与HIV和Mtb感染以及HIV-Mtb合并感染的潜在机制的探索可能有助于开发精确的靶向治疗方法。文章发表在美国Wiley出版社旗下期刊《Clinical and Translational Medicine》杂志。
论文地址://doi.org/10.1002/ctm2.681
5、近红外聚集诱导发光(AIE)探针快速标记结核分枝杆菌

传统的结核诊断方法如影像学诊断、细菌学诊断、分子诊断和免疫学诊断,存在灵敏度低、步骤复杂、设备笨重等局限性,导致现有的结核诊断技术难以在欠发达国家和地区大范围推广应,因此,临床上亟需开发出新型快速、灵敏、准确的结核即时诊断技术。研究中心卢洪洲团队既往研究开发了一种兼具代谢标记和光动力杀菌功能的聚集诱导发光探针,用于胞内结核菌的快速检测和高效清除(Cell Reports Physical Science),但该先期开发的探针受限于荧光发射波长短、聚集态发光效率不够高等问题,存在背景干扰较多等缺陷。基于此工作基础,研究团队在AIE分子中引入噻吩基团,开发了一种荧光发射波长在600~900 nm的新型近红外AIE探针。该新型探针背景干扰更小、组织穿透能力更强,可通过参与结核菌壁的肽聚糖生物合成实现对胞内结核分枝杆菌的快速标记,具有优异的标记选择性,有望实现结核高通量诊断和活体结核诊断。卢洪洲团队基于痰液临床样本的初步研究结果表明,该新型探针实现了痰液样本高准确度(95.7%)、高敏感度(95.5%)和高特异性(100%)的结核即时诊断,为未来进一步临床应用打下了坚实的基础。
论文地址://doi.org/10.5582/bst.2023.01087
6、阐明西藏地区结核病高耐药率的发生与发展过程

研究中心高谦团队分析了来自西藏地区576例结核病患者的临床菌株全基因组序列。分子药敏发现该地区耐多药率高达40.1%,远超全国平均水平。绝大多数菌株与至少另一菌株的遗传距离小于50个SNPs,提示其可能来源于同一祖先菌株并属于近几十年传播的进化簇。进化树上相邻菌株共有的耐药突变被认为是由祖先菌株传播而来,即传播性耐药。由此估计,西藏地区94.5%对氨基水杨酸耐药、89.3%链霉素耐药及85.2%异烟肼耐药都是由传播导致;而利福平、乙胺丁醇与吡嗪酰胺,其传播性耐药比例分别为72.1%、60.7%与60.0%。检验药物耐药性发生的顺序发现,异烟肼耐药显著早于其他药物耐药,尤其在耐多药结核分枝杆菌中,71.6%的菌株先发生异烟肼耐药、后积累利福平耐药;发现异烟肼耐药主要发生于上世纪70年代,经过二十多年的群体扩张,在90年代末产生大量的异烟肼耐药菌株,在此基础上积累多种不同利福平耐药突变,进而发展为现在西藏严重的耐多药结核病疫情。
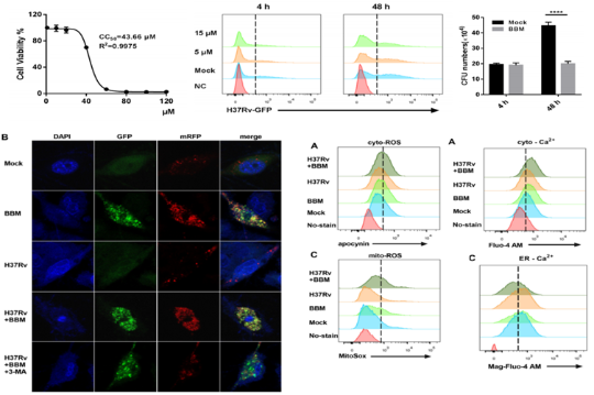
7、中药单体小檗胺通过ROS/Ca2+通路调节自噬促进巨噬细胞对结核分枝杆菌的清除

小檗胺是一种临床上市药物,别名升白胺、升血安,是一种从中草药“黄芦木”中分离而来的双苄基异喹啉类天然产物,用于防治肿瘤患者由于化疗或放疗引起的白细胞减少症。研究中心张国良团队聚焦中药单体小檗胺(BBM),通过蛋白印迹、激光共聚焦显微成像等手段证实小檗胺可促进结核分枝杆菌感染后巨噬细胞的自噬水平,而且小檗胺对自噬的调节主要依赖于活性氧(ROS)以及钙离子的水平,从而鉴定出ROS-钙离子-自噬这一重要抗结核免疫信号轴。最后还证实小檗胺对耐药结核菌(INH、RFP耐药菌)也具有明显抑制作用。本研究证明小檗胺可作为抗结核宿主定向治疗(HDT)的候选药物,并且与目前已有的抗结核药物联用,具有提高耐药结核治疗效果的潜能,从而为中西医结合治疗结核病提供重要理论依据。文章发表在美国微生物学学会(ASM)旗下期刊《mBio》杂志。
论文链接://doi.org/10.1128/mbio.00272-23
8、描绘肺结核患者肺脏独特的微生态图谱及动态演变规律

微生态在人类健康和疾病发展中起着重要作用。对肺部微生态的研究有助于更好地了解肺结核的发病机制。然而,肺结核患者的肺部微生态特征以及抗结核治疗对其影响尚不清楚。研究中心张国良团队通过宏基因组测序技术,发现肺部微生态的改变与结核感染有关,而抗结核治疗有助于改善肺结核患者的肺微生态失调,但是也需警惕长期的抗结核治疗导致的耐药基因的积累,这些发现有助于我们更好地了解结核病的发病机制,同时提示肺部微生物群可作为改善临床疗效的潜在靶点。研究成果以题为Insights into the Unique Lung Microbiota Profile of Pulmonary Tuberculosis Patients Using Metagenomic Next-Generation Sequencing的论文发表在Microbiology Spectrum杂志上。
论文链接://doi.org/10.1128/spectrum.01901-21
9、阐明结核分枝杆菌中赖氨酸丙二酰化与代谢及酸性应激的关系

在不同的应激和生长条件下培养Mtb,使用泛抗丙二酰赖氨酸抗体通过蛋白质印迹法分析蛋白质赖氨酸丙二酰化谱,结果表明赖氨酸丙二酰化可能与Mtb的胁迫耐受性和碳代谢有关。研究中心张国良团队首次通过LC-MS/MS结合4D-LFQ方法,结合灵敏的免疫亲和纯化丙二酰化肽,在正常和酸性培养基中生长的Mtb毒株H37Rv中,鉴定出了一个大规模的、高分辨率的比较丙二酰化体。共鉴定出1026个蛋白质中的2467个赖氨酸丙二酰化位点,这些位点与多种生物学过程相关,尤其是在代谢过程中积累。共检测到562个蛋白质的1090个赖氨酸丙二酰化位点,其中273个蛋白质的391个赖氨酸丙二酰化位点在酸性培养基中下调,36个蛋白质的40个赖氨酸丙二酰化位点在酸性培养基中上调,表明丙二酰化可能通过影响GlcB等酶活性参与酸性pH相关的代谢重塑。相应的,在酸性胁迫下,GlcB的酶活性降低,GlcB的丙二酰化水平降低,位点特异性突变进一步证明了这一点。我们进一步发现,Mtb-CobB,一种sirtuin样的去乙酰化酶和去琥珀酰化酶,参与了去甲酰基化酶的活性。综上所述,Mtb的丙二酰组不仅表明了丙二酰化在代谢调节中的关键作用,而且可能为丙二酰化在体内酸性微环境下的代谢适应提供新的见解。研究成果发表在Microbiological Research杂志上。
论文链接://doi.org/10.1016/j.micres.2022.127209
10、开展我国迄今最大规模的基于全基因组测序(WGS)的结核病耐药流行病学研究

为了促进我国结核病由传统药敏向分子药敏的转换,研究中心赵雁林团队联合张国良团队,对我国31个省市自治区的72个耐药监测点的4880株结核分枝杆菌菌株进行了分离培养、药敏试验和全基因组测序。通过生物信息学分析及统计学分析,首次证明了在我国全基因组测序能够准确预测一线及二线抗结核药物的耐药性,对异烟肼、利福平和乙胺丁醇耐药的预测灵敏度至少为92.92%,对6种主要二线药物的预测的灵敏度为85.05%至96.01%之间,并且研究表明不同的耐药突变位点所对应的耐药水平存在较大差异。通过这项研究获得中国耐药突变位点的基线数据,可以在未来监测项目进行时发现正在出现的克隆和逃脱突变。然后可以根据需要调整我们的靶向快速分子检测,以改善个体临床护理。此外,根据不同地区耐药趋势的变化,可以制定有针对性的耐药结核病防治策略。本研究成果发表在Clinical Microbiology and Infection杂志。
论文链接://www.clinicalmicrobiologyandinfection. com/ article/S1198-743X(21)00534-6/fulltext
11、开发基于CRISPR的结核快速分子诊断及菌种鉴定技术

CRISPR技术除了可以在基因编辑领域大放异彩外,还有望被开发成新型的核酸检测工具,应用于临床感染性疾病的诊断。研究中心张国良团队首次开发出基于CRISPR技术的分枝杆菌检测与鉴定平台,所研发的CRISPR技术可以在同一个反应中既区分结核分枝杆菌与非结核分枝杆菌,又鉴定出临床主要的非结核分枝杆菌菌种。同时,该团队也成功开发了应用于脓肿分枝杆菌亚型的鉴定的CRISPR系统(J Clin Microbiol)。与传统的分子诊断技术相比,该方法操作简单,成本低下,准确快速,具有极大的临床应用优势。
论文链接://doi.org/10.1128/jcm.01368-19
12、成功绘制HIV-1/Mtb共感染人群肺脏“区域”免疫图谱

研究中心张国良团队联合华大基因吴靓团队,利用单细胞测序技术成功绘制HIV-1/Mtb共感染人群肺脏“区域”免疫图谱,为深入阐明HIV-1感染人群结核发病的免疫机制奠定理论基石。相关研究成果发表在美国传染病学会(IDSA)旗下杂志Journal of Infectious Diseases,题为“Uncovering the Bronchoalveolar Single-Cell Landscape of Patients With Pulmonary Tuberculosis With Human Immunodeficiency Virus Type 1 Coinfection”。HIV-1感染是导致结核发病的最重要危险因素。由于临床样本采集方面的挑战,大多数宿主抗结核免疫的研究主要集中在外周血,而外周血主要反映全身免疫反应,不能真实的反映出肺部的“区域”免疫特征。肺部区域免疫应答对于遏制结核分枝杆菌的生长和防止疾病的进展至关重要,对肺部区域免疫应答的全面解析对于更好地了解HIV-1/Mtb合并感染的发病机制至关重要。本研究共招募肺结核(TB)患者和HIV-1/Mtb共感染患者,通过支气管镜技术收集患者的肺泡灌洗液(BALF),并立即进行单细胞分离并完成单细胞转录组测序。该研究通过单细胞测序技术详细描绘了HIV-1/Mtb共感染和单纯TB患者肺泡灌洗液中的免疫细胞图谱。进一步根据差异表达的标识基因,将髓系细胞和T/NK细胞分别细分为10个细胞亚群。研究发现HIV-1感染显著降低结核患者肺部CD4+ T细胞和DCs细胞的比例,但显著提高CD8+ T细胞的比例。同时该研究表明HIV-1/Mtb共感染患者中的T细胞表现出更强的抗病毒活性,表明HIV-1感染不仅影响结核患者肺部免疫细胞亚群的分布特征,更影响免疫细胞的效应功能。
论文链接://academic.oup.com/jid/advance-article/doi/10.1093/infdis/jiae042/7612370
13、中国耐多药结核病全口服短程抗结核方案和宿主导向治疗的临床试验研究

研究中心邓国防团队进行了一项中国耐多药结核病全口服短程抗结核方案和宿主导向治疗的临床试验研究的前瞻性非随机对照试验,在深圳连续纳入诊断为MDR-TB的103例患者。治疗方案疗程为9~12个月、由4~5种药物组成,是根据菌株的耐药谱、患者的负担能力和对药物的耐受性定制的。总体患者中2个月和4个月的培养阴转率分别为83.1%和94.4%,在含贝达喹啉组和不含贝达喹啉组、FQ敏感组和FQ耐药组之间差异无统计学意义。这是一项中期分析,侧重于早期疗效和安全性。在完成治疗的41例患者中,40例(97.6%)患者预后良好且未观察到复发。周围神经病变和关节痛/肌痛是最常见的不良反应(56.3%,58/103)。有18例患者导致永久停药,主要见于吡嗪酰胺和利奈唑胺。优化的全口服短程方案在MDR-TB早期治疗阶段显示出令人满意的疗效和安全性。耐多药结核病治疗是结核病防控领域内的重大问题,本研究是国内第一个探索全口服短程方案的临床试验,且与国际大型临床试验相比,具有明显的本地化特色和推广可行性。
14、《结核病患者接种新型冠状病毒疫苗的专家建议》发布,指导结核患者接种新冠疫苗

新冠疫情期间,研究中心卢水华教授团队牵头完成的《结核病患者接种新型冠状病毒疫苗的专家建议》正式发布。《建议》表示,结核病人群是新型冠状病毒感染和疾病重症化的高危人群,应优先考虑疫苗接种,除处于抗结核强化期治疗或合并其他病情不稳定慢性疾病的活动性结核病患者外,建议其余结核病患者均接种新冠疫苗。
论文链接://doi:10.3969/j.issn.1000-6621.2021.12.003
附件:

粤公网安备 44030702003859号