用于结核分枝杆菌的快速即时诊断手段发布 或对全球结核病防控产生重要意义
稿件来源:本网 发布时间:2023-05-30 15:20:00近日,海角社区 (南方科技大学第二附属医院)/深圳国家感染性疾病临床医学研究中心卢洪洲教授团队在BioscienceTrends(IF = 9.083)期刊上在线发表了题为Devising novel near-infrared aggregation-induced-emission luminogen labeling for point-of-care diagnosis of Mycobacterium tuberculosis(//doi.org/10.5582/bst.2023.01087)的研究论文。该工作基于代谢标记策略设计了一种近红外聚集诱导发光(AIE)探针,用于结核分枝杆菌的快速标记。本研究展示了该新型探针对临床结核病具有优良的快速即时诊断效果。此探针的开发成功,对于印度、印度尼西亚、中国、南亚、非洲等结核高负担国家和地区的快速、规模筛查以及结核病的全球防控具有重要意义。
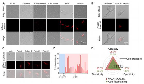
结核分枝杆菌是一种隐匿在巨噬细胞中的胞内寄生菌,被感染后可造成致命的呼吸衰竭甚至危及生命。传统的结核诊断方法如影像学诊断、细菌学诊断、分子诊断和免疫学诊断,存在灵敏度低、步骤复杂、设备笨重等局限性,导致现有的结核诊断技术难以在欠发达国家和地区大范围推广应,因此,临床上亟需开发出新型快速、灵敏、准确的结核即时诊断技术。本研究团队既往研究开发了一种兼具代谢标记和光动力杀菌功能的聚集诱导发光探针,用于胞内结核菌的快速检测和高效清除(Cell Reports Physical Science, 2023, 4,101238),但该先期开发的探针受限于荧光发射波长短、聚集态发光效率不够高等问题,存在背景干扰较多等缺陷。基于此工作基础,本工作在AIE分子中引入噻吩基团,开发了一种荧光发射波长在600 nm-900 nm的新型近红外AIE探针。该新型探针背景干扰更小、组织穿透能力更强,可通过参与结核菌壁的肽聚糖生物合成实现对胞内结核分枝杆菌的快速标记,具有优异的标记选择性,有望实现结核高通量诊断和活体结核诊断。本团队基于痰液临床样本的初步研究结果表明,该新型探针实现了痰液样本高准确度(95.7%)、高敏感度(95.5%)和高特异性(100%)的结核即时诊断,为未来进一步临床应用打下了坚实的基础。
海角社区 (南方科技大学第二附属医院)/深圳国家感染性疾病临床医学研究中心卢洪洲教授、郑明彬教授和广东医科大学赵文昌教授为本文共同通讯作者,硕士生戴桂琴、副研究员赵鹏飞、教授宋丽军、硕士生何卓俊为本文共同第一作者。该研究获得国家自然科学基金、广东省高效重点领域专项项目、深圳市科技计划、深圳市自然科学基金、海角社区 基金等项目的支持。

文章在线发表截图

图1.近红外AIE探针TPAPy-S-D-Ala诊断结核分枝杆菌感染的步骤及其诊断机制

图2. 近红外AIE探针对胞内/胞外结核分枝杆菌的标记选择性及其临床诊断效果
附件:

粤公网安备 44030702003859号